简介:Shopee注册及入驻流程简介,以及入驻过程中的常见问题
适用板块:卖家入驻
适用站点:所有
适用卖家:所有
更新日志:

申请入驻Shopee请点击:https://shopee.cn/seller
温馨提示:
亲爱的卖家您好,Shopee是一个免费入驻的平台,不收取任何入驻费用。请您以自己真实的信息入驻,请勿相信及使用黄牛或者付费机构提供的任何信息和资料,避免因为信息不真实导致无法入驻。
亲爱的商家朋友,
平台免流水政策原定于9月取消,但是考虑到今年的疫情影响以及风险管控,从2020年9月1日起暂时仅针对个体户要求流水,公司的营业执照无须提供流水,具体的免流水政策全面取消时间,请您继续关注Shopee官网的更新。感谢您对Shopee的关注!
Shopee卖家注册及入驻流程

常见问题
1.Shopee的平台优势是什么?
• 东南亚领航电商平台,面向东南亚蓝海市场,跨境业务发展迅猛;
• 专注移动端市场,顺应东南亚电商移动化趋势;
• 全方位的跨境电商解决方案,享受平台优惠的政策扶持;
• 母公司SEA为东南亚最大的互联网公司,雄厚的资金、技术及人才支持。
2.Shopee的入驻政策是什么?
针对中国跨境卖家,无平台使用费、年费,无保证金。
3.如何入驻Shopee?有哪些渠道可以入驻Shopee?
• 官网投递http://shopee.cn/;
• 参加Shopee招商会,现场直接与招商经理对接;
• 官方微信公众号、官方抖音、官方视频号、官方快手;
• 官方招商微信小程序:Shopee招商。
4.入驻流程是是什么?
• 官网点击立即入驻 - 注册主账号 - 填写完整的入驻材料-审核通过-开通账号;
• 招商经理提交申请-邮件接收入驻链接-注册主账号-填写完整申请资料-审核通过-开通账号。
5.Shopee主要的招商品类是什么?
3C电子、时尚饰品、美妆个护、家居用品、女装、母婴玩具等依然是Shopee的强势品类。同时,Shopee也在向电脑配件、汽配、家纺、电器、厨房用品、户外骑行、园艺、宠物用品等更多新兴品类拓展。
6.在注册首站点为台湾站点时,我需要满足的条件和提供的审核材料有哪些?
注册台湾站点需要同时满足的条件:
1)香港或大陆有限公司或个体工商户的企业资质(满足:a. 企业资质可在企信网查询到;b. 无经营异常; c. 在有效期内)
2)具有三个月以上的内贸平台操作经验(淘宝,京东,拼多多,1688等)
3)产品SKU数量>100款,并符合本地出口和当地进口的要求
注册台湾站点需要提交的材料:
1)香港或大陆有限公司或个体工商户的企业资质的营业执照原件照片
2)法人手持身份证原件照片(手持正反面各一张)
3)开店时长超过3个月的相关内贸平台链接(淘宝,拼多多,京东,1688等)
4)近三个月内贸的流水订单截图(订单流水金额大于0)
5) 法人手持身份证正反面及营业执照视频
6)其他的真实性相关材料(您可以主动在其他视频处递交,或者根据审核要求递交)
7)公司办公地址,例如:China Shanghai 上海市徐汇区桂平路***号***楼
7. 在注册首站点为马来西亚站时,我需要满足的条件和提供的审核材料有哪些?
注册马来西亚站点需要同时满足的条件:
1)香港或大陆有限公司企业资质(满足:a. 企业资质可在企信网查询到;b. 无经营异常; c. 在有效期内);
2)具有三个月以上的外贸平台操作经验(eBay,wish,亚马逊,速卖通等跨境平台);
3)产品SKU数量>100款,并符合本地出口和当地进口的要求。
注册马来西亚站点需要提交的材料:
1)香港或大陆有限公司的营业执照原件照片(个体工商暂不接受)
2)法人手持身份证原件照片(手持正反面各一张)
3)开店时长超过3个月的相关外贸平台链接(eBay,wish,亚马逊,速卖通等)
4)近三个月外贸的流水订单截图(订单流水金额大于0)
5)法人手持身份证正反面及营业执照视频
6)其他的真实性相关材料(您可以主动在其他视频处递交,或者根据审核要求递交)
7)公司办公地址,例如:China Shanghai 上海市徐汇区桂平路***号***楼
8. 在官网提交申请以后,我需要做什么?
请您密切关注官网的入驻进度:
通过https://shopee.cn/seller点击查看入驻记录,查看自己的入驻进度,也可关注短信通知。
9. 为什么我递交的申请没有收到回复?
通常有以下可能的原因:
1)您的邮箱错误/异常/被系统屏蔽导致无法接收到邮件,您也可以通过https://shopee.cn/seller点击查看入驻记录,查看自己的入驻进度;
2)被您拒接电话或者没有及时接听,您也可以通过https://shopee.cn/seller查看审核进度;
3)查询到您的申请之前已经递交过或者发现您的申请跟已经开店的卖家重复。
10. 什么叫做重复申请?
通常有以下两种情况:
1)之前递交过申请,又再次递交申请,审核会保留一个继续审核,然后关闭其他申请;
2)卖家的账户与其他账户存在关联,被系统判定为“重复入驻”,该行为属于平台禁止行为。
11. 审核材料提交后,我需要注意什么?
入驻材料提交后,在材料完整真实且不需要修改材料的情况下,审核通常会在5-7个工作日之内完成,如需卖家补充材料,则会相应延迟。在审核完毕的次日,您会收到开店邀请邮件,邮件的主题是 “welcome onboard”。收到此开店邮件后,请您在24小时内完成店铺注册,并在5天内完成刊登50个新品的任务。
如果通过官网递交,完整提交入驻信息后即可开店(暂无销售权)。卖家可通过店铺提前熟悉运营,开始上新产品。审核通过后,店铺销售权自动激活,即可正式营业。
12. 如果我没有收到开店回复,需要更改手机号码或者邮箱地址,或者需要修改电话接收验证码应该如何操作?
Shopee.cn入驻卖家可在入驻记录界面自行选择注册店铺,如果通过招商经理入驻未收到开店邮件需要点击https://shopee.wjx.cn/jq/52877378.aspx 进行申请。
13. 为什么注册好店铺之后无法登录?
如果新注册的卖家无法登录,您可以进行以下检查:
1)确保网络环境正常
2)检查登录名是否正确,以马来为例,店铺的登录名格式为***.my.
3)如果注册网络不稳定,一直未跳转成功,可以尝试点击https://shopee.cn/然后点击 “登录店铺”,用自己注册的店铺名和密码,尝试登录(如下图)
4)如果显示密码错误,在登录界面点击“忘记密码’”, 可通过注册时填写的收邮箱验证码的邮箱重置密码
14. 何时对接运营经理?
您开店后首先需要在5天内上新50款产品,Shopee会根据完成时间的先后顺序在两周左右的时间内对接运营经理,对接时间为每周一和周三。通常在对接后的两个工作日内,您会收到运营经理发送的对接邮件,届时请仔细查看邮箱。
15. 如何知道审核结果?
通过点击https://seller.sg.shopee.cn/registration/information-collection/account?onboarding_token=登录主账户查看入驻记录,看自己的审核进度。
16. 审核人员的工作时间?
周一到周五的9:30-18:30,法定节假日除外。
17. 审核人员的审核时效?
目前初审的审核时效是5个工作日,复审没有审核时效,目前需要7个工作日以上,以上时间不包含节假日及周末,且非工作时间和繁忙时段审核时效顺延。且卖家的递交时间不同,审核时效会有稍许的不同,因为审核5个工作日,但是递交材料的时间为7天,所以必然有1个工作日需要处理三天的量,如果是在这个时间段递交的卖家,会因为有审核积压导致审核时效相对同时期的其他卖家较长。
例如:卖家是周五2020.7.24的18:31递交初审材料,计算时效的起始时间为下周一2020.7.27,需要五个工作日审核,所以卖家收到初审审核结果的时间为2020.8.3的18:30前。
18. 勾选确认有品牌后,什么情况会最终进入品牌管理团队?
品牌卖家入驻门槛:
1)有效的品牌注册商标或品牌代理授权书(需有权在东南亚区域销售)
2)公司资质入驻
3)有运营此品牌经验,有正在运营的其他电商平台店铺
品牌管理团队会根据情况选择合适的品牌,期间请保持联系电话畅通。未被挑选的品牌会进入其他卖家管理团队。
19. 提交材料时选择品牌,如何联系品牌审核人员?
通过初步审核之后,工作人员会在3~4个工作日内与您取得联系。
20.申请注册的时候没有填写店铺流水,在哪里补交申请材料呢
如果是在申请中,可以等待审核人员驳回,如果有其他的问题需要补交联系客服。
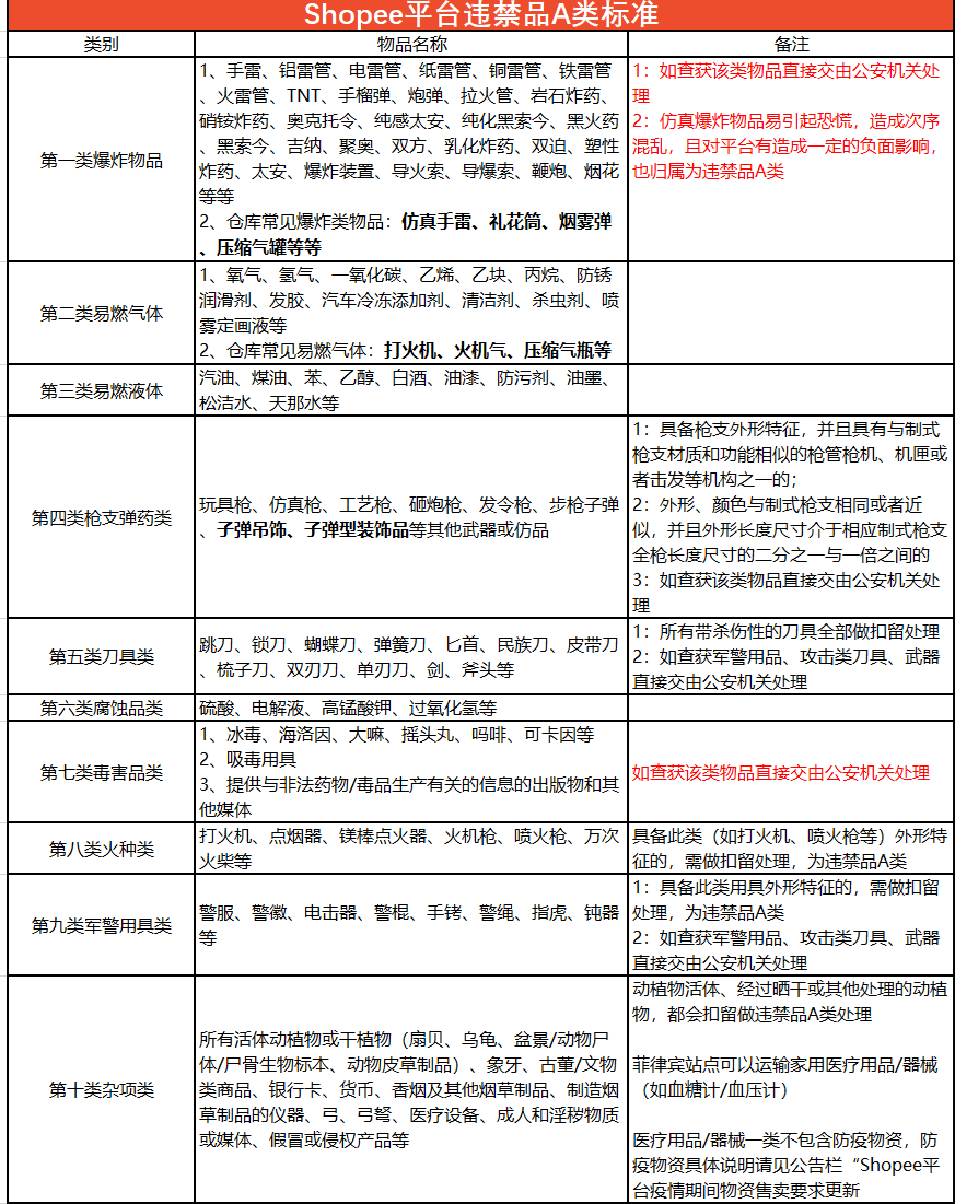
21.哪些商品可以在Shopee平台进行售卖?(参考https://shopee.cn/edu/article/4950)
Shopee各个站点的可售卖商品有所不同。如下列举了各站点常见的违禁品类及商品,请卖家在选品时注意避开。
——违禁品A类标准
——违禁品B类标准

注:
1.违禁品不限制于表格内物品名称,以物品实物是否附带有国家民航总局明令禁止运输的危险品功能以及威胁航空器安全飞行的因素和国家检验检疫局及海关限制出口物品,为最终类别判决。
2.禁运商品指导目录:国家邮政局 公安部 国家安全部关于发布《禁止寄递物品管理规定》的通告。
3.若卖家的商品未在以上列表中找到,卖家想要确认商品是否可以邮寄,可以拨打仓库客服电话咨询,仓库电话号码:400 126 8888 - 转3号键。
22. 卖家之前在其他平台售卖的商品是A,在Shopee是否可以售卖不同的商品B?
卖家可以在Shopee售卖不同的商品,但需要符合跨境商品规范。
23. 首站可以选择什么站点?
目前入驻的首个站点可以选择马来西亚、菲律宾等,具体可在Shopee.cn点击“立即入驻”进行查询,符合各站点入驻条件即可申请入驻。
平台会不定期更新首站入驻政策,如需要了解更多首站入驻问题,请咨询招商入驻客服:400 126 8888 - 转1号键。

